Jeff Burger

Project

Overview

TAG Partners online store was overdue for a refresh. The current store is built on a legacy code and old platform with a hard to search navigation. The sales have been stagnant for years with customers complaining with how outdated the website looks. The process involved finding a CMS/SaaS platform with built in Web 2 Print (W2P) and other robust features. Upon launch, sales increase by over 200% in first few months.

Old Site Design

Old Site Product Page

Navigation

Redesign

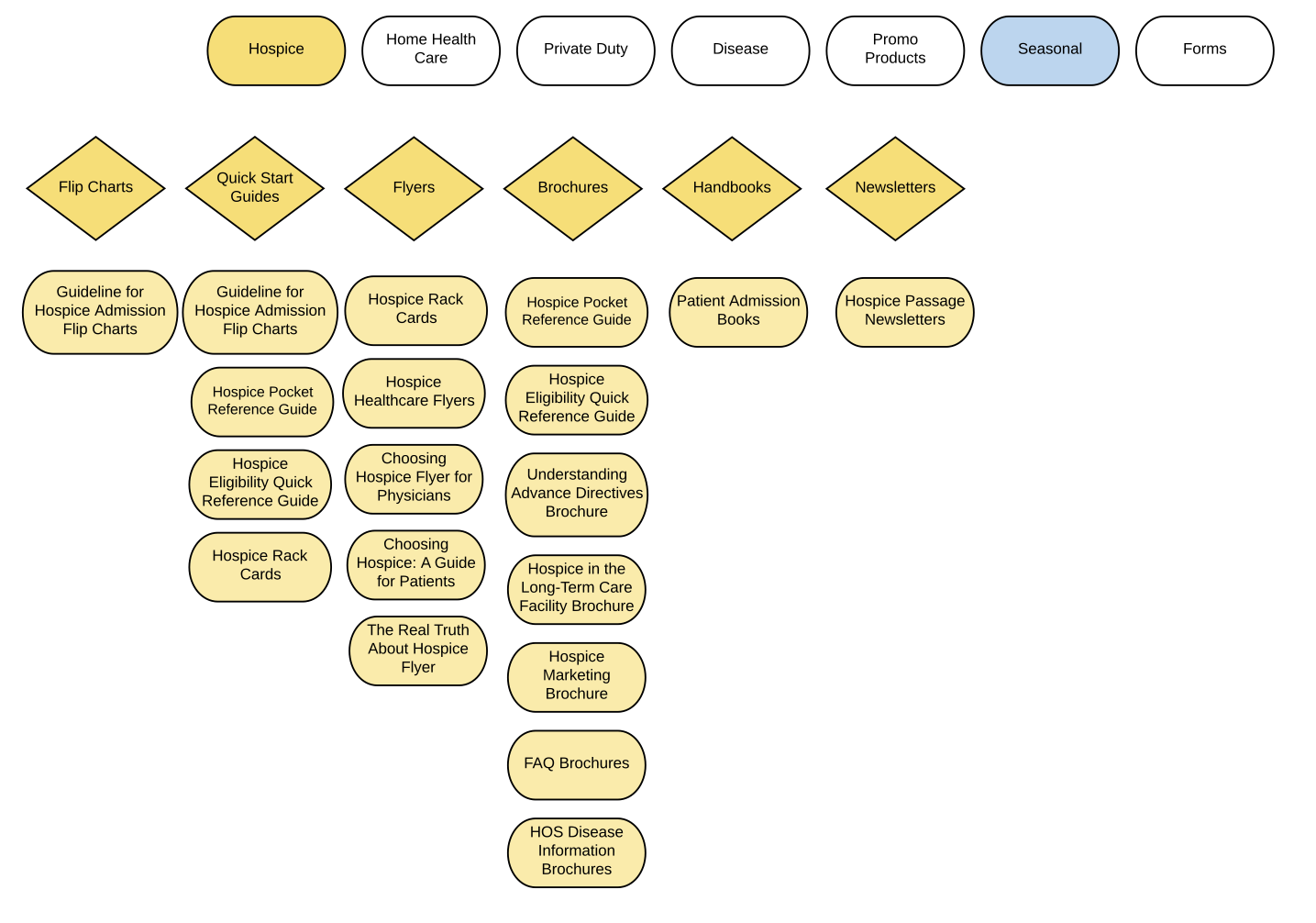
We determined early on that the old navigation was very confusing and disjointed and needed a redo.

First, our team determined to have the products categorized by agency type. Followed by organized the products by disease, promotional, seasonal, and forms respectively.

Then the products were organized by printed material type starting with flip charts due to it being the company’s most popular product followed by it’s next most popular and budget friendly option, quick start guides.

Built in Lucidpress

Product

Thumbnail

Design


Using existing design mockups, I added our current product designs, to appear more dimensional and visual appealing. The neutral texture background allows the products to pop out the background



Guidelines for Hospice Admission Flip Charts

Guide to Blood Pressure Rack Card


What is Hospice Marketing Brochure

Hospital to Hospice Booklet

Nurses' Day Cards

Store Page

Redesign


Based on an pre-existing build in CMS template, I solely designed the category thumbnails, product images, banners, and implemented the new navigation based on TAG's design standards.



Custom

Product

Page


Using PDFlib TET software, I was able to build online custom templates. This allows customers to upload their logo and add limited information for print ready files.



Marketing Designs

Based on the needs of the marketing department. I designed a variety of social media ads and banner designs that were focused on a product or monthly medical observance.